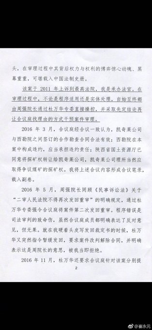
邓聿文 @dyw1968316 · 2月19日 据说这是陕北千亿矿权案主审法官王林清实名举报周强公开信。信太长,转发其中几页。 引用推文 赵发琦 @zhaofaqi “陕北千亿矿权案”主审法官王林清实名举报最高人民法院院长周强的公开信 4 23 45
邓聿文 @dyw1968316 · 2月18日 两会不久将召开,今年两会虽然形势严峻,但估计又是沉闷的了无生气的。最近得到一个消息,说人大政协方面,正在核查代表委员的国籍问题。昨天邓亚萍晒自己和儿子的中国国籍,有没有这方面的原因,不知道,只是这个时候核查这些代表委员的国籍,恐怕不单单为开两会这么简单吧。 15 18 59
邓聿文 @dyw1968316 · 2月13日 川普说,不排除90天期限后延期,另,白宫顾问也表示,3月后川习再见面可能,美国最近发出很多混乱信号,如何看待川普,刚发在ft的文章 特朗普的谈判策略与美中经贸谈判前景 邓聿文:特朗普既要显示自己讲信誉,又要避免谈判破裂影响总统选情,美中贸易谈判延期的可能性很大。 ftchinese.com 11 17 35
邓聿文 @dyw1968316 · 2月9日 赞同军涛的看法 引用推文 王军涛 @juntaowang 有两种民主;这两种民主都要求共同体的公权力建立在集体决策的基础上。第一种民主中,个人融入共同体中,无私权可言;这是民主极权社会。另一种民主是宪政民主,民主基础上的公权力也被限制;个人有不被剥夺的私权。中国的政治文化很容易让人们忘记公共领域的界限和尊重私权特别是自己讨厌的人的私权 1 2 16
邓聿文 @dyw1968316 · 2月7日 流浪地球口碑和票房似乎都获得了双丰收。舆论说它是中国第一部真正的重工业科幻电影。我的一些看过电影的自由派朋友也对它赞赏有加。这部电影什么时候在北美放映时也去看看,现在是没有机会了。我想请教,推友中有多少人看过,你们对这部电影的总体评价如何。 69 1 27
邓聿文 @dyw1968316 · 2月3日 (接上推)纽时中文网去年最受欢迎的50篇观点和评论,我有7篇,分别是中共速朽论和习近平无能论为何是错的(1),习太阳是怎么升起的(2),给习近平七个忠告(5),习近平会做终身领导人吗(8),经济改革停滞了吗,是什么倒逼习近平求变(14),站在习时代,如何评价邓小平(24),假如习做中共第三个历史决议(39) 3 1 26
没有评论:
发表评论